
聯邦new New Bank介紹 2 高利活儲 賴點卡直接拿400元優惠 By 小賈 懶人經濟學 Medium

New New Bank 錢管家 聯邦數位銀行
2021數位銀行推薦 聯邦銀行newnewbank數位帳戶評價 開戶優惠 存款利率 轉帳手續費 Aume 黃金本人


Re 情報 108年上半年聯邦數位帳戶new New Bank 看板bank Service 批踢踢實業坊

情報 聯邦數位存款帳戶無法使用11 01上線的新網銀 Bank Service Ptt職涯區

New New Bank 錢管家 聯邦數位銀行

如何用自然人憑證升級數位銀行帳戶等級 解決不能轉帳給別人帳號的問題

問題 聯邦new New Bank無法登入 看板bank Service Ptt職涯區

閒聊 聯邦網銀 New 2 Bank數位帳戶才是絕配 Bank Service Ptt職涯區
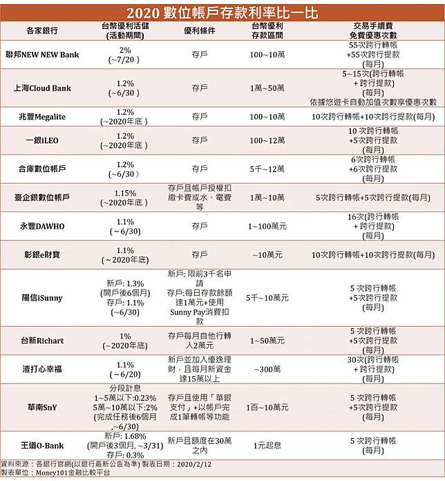
錢存哪家銀行賺最多 13家數位帳戶優惠比一比 最高活存利率喊2 今周刊 Line Today

聯邦銀行數位帳戶 Antleblan
Tags:
Archive